Perinteisesti asiakaspalvelu on keskittynyt puhelinpalvelukeskuksiin, mutta monikanavaisten pilviratkaisujen myötä myös asiakaspalvelu on siirtymässä pilveen. Pilvipohjaisten asiakaspalveluratkaisujen ansiosta asiakaspalvelijan työ ei ole enää paikkasidonnaista ja palvelupyyntöihin voidaan reagoida entistäkin nopeammin.
”Herään herätyskellon soittoon ja aamukahvin keitettyäni kävelen muki kädessä työhuoneeseen. Laitan vastamelukuulokkeet päähän, siemaisen kahvia, varmistan että VPN-yhteys on aktiivinen, avaan Omnichannel -sovelluksen selaimeen ja napsautan statukseni Available-tilaan.
Lasten kotikoulu ei ole vielä alkanut, joten aamun ensimmäiset tunnit päätän käyttää keskittymällä chat-kanavasta tuleviin yhteydenottoihin. Mikäli aikaa jää, alan käydä läpi vanhempia palvelupyyntöjä, jotka ovat saapuneet tiimin työjonoon sähköpostikanavan ja asiakasportaalin kautta.
Huomaan muutaman kollegan jo olevan täydessä työn touhussa; taitaa tulla jälleen vilkas päivä. Toimipisteiden asiakaspalvelukapasiteettia on jouduttu vähentämään asiakaspalvelijoiden sairastumisriskin vähentämiseksi ja lisää ihmisiä on siirretty digitaaliseen asiakaspalveluun fyysisten kohtaamisten minimoimiseksi.”
Asiakaspalvelu leviää puhelimesta muihin kanaviin
Microsoft Dynamics 365 tarjoaa asiakaspalvelun ja palvelupyyntöjen hallinnan ohella integroidun monikanavaisen ratkaisun, jossa digitaaliset kanavat, kuten chat ja muut viestipalvelut muodostavat keskeisen tavan kommunikoida asiakkaiden kanssa.
Perinteisesti asiakaspalvelukeskuksien keskeinen ominaisuus on ollut puhelukanava, mutta asiakaskäyttäytymisen muuttuminen ja erilaisten viestipohjaisten kanavien suosio myös yksityiselämässä on lisännyt tarvetta integroiduille chat- ja viestipalveluille.

Kuva 1: Monikanavaista asiakaspalvelua Microsoft-pilvestä
Puhelinkanava on asiakaspalvelun toiminnan tehokkuuden kannalta harvoin optimaalinen, vaikka asiakas tunnistautuisikin ja valitsisi IVR (Interactive Voice Response) -järjestelmän avulla pyyntöä koskevan aihealueen. Voisikin sanoa, että puhelin ei nykypäivänä voi olla ainoa tai edes ensisijainen kanava asioimiseen, ehkä pois lukien pieni joukko korkeinta arvoa tuottavia asiakkaita, joille tuotettavan palvelun kustannustehokkuus ei ole kriittinen tekijä eivätkä kontaktivolyymit välttämättä yhtä suuria kuin muissa, laajemmissa asiakassegmenteissä.
”Eipä aikaakaan, kun huomaan päivän ensimmäisen chat-pyynnön vilkkuvan ruudun oikeassa yläkulmassa. Hyväksyn pyynnön ja samalla eteeni avautuu kulta-asiakkaan perustiedot, viimeisimmät ostot ja annetut palautteet verkkokaupassa sekä aiemmat palvelupyynnöt.
Asiakkaan kirjoittaessa viestiä selaan nopeasti hänen ja asiakaspalvelubottimme Masan välisen aikaisemman keskustelun ja etenkin asiakkaan vastaukset botin esittämiin kysymyksiin. Näyttäisi siltä, että äskettäin hankitun uuden tuotteen kanssa on ongelmia, eikä Masa-botti löytänyt tietämyskannasta sopivaa artikkelia, jonka avulla asiakas olisi saanut ongelman ratkaistua.”
Mikäli botin keskustelusäännöstö ja mahdolliset integraatiot taustajärjestelmiin ovat tarkoitukseen sopivia, osa asiakkaista löytää avun ongelmaansa ilman, että keskustelu ohjataan asiakaspalvelijalle. Mikäli asiakkaalta edellytetään tunnistautumista, voidaan tunnistettu asiakas ohjata esimerkiksi korkeammalla prioriteetilla haluttuun jonoon, mikäli asiakassegmentti tai pyynnön aihe sitä edellyttää.
Microsoft Customer Insights -palvelun avulla asiakkaan taustatiedoista ja käyttäytymisestä eri palveluissa voidaan koostaa lähes ajantasaista metriikkaa, joka on asiakaspalvelijan käytettävissä asiakaskohtaamisen aikana tai siihen valmistauduttaessa (outbound/ulospäin suuntautuva kontaktointi).

Kuva 2: Palvelupyynnön käsittely monikanavaisessa ratkaisussa
”Jaoin chatissä muutamia vinkkejä ongelman ratkaisemiseksi, mutta vaikuttaa siltä, että uuden tuotteen kanssa vanhat niksit eivät jostain syystä toimi. Kysyn asiakkaalta, sopisiko chatin siirto puheluksi, jotta kommunikointi olisi nopeampaa. Asiakkaalle (joka myöskin on etätöissä kotona) tämä sopii ja muunnan chatin puheluksi.
Samalla, kun kyselen muutamia lisätietoja ongelmasta, huomaan että uuden tuotteen tuoteomistaja Liisa on Teamsissa saatavilla. Avaan Teams-chatin Liisan kanssa, johon nopeasti jaan myös chat-keskustelun keskeiset asiat.”
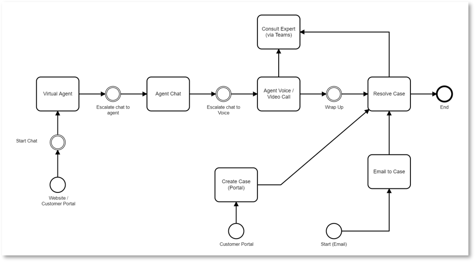
Esimerkkitarinassamme perinteistä puhelinpalvelukeskuksen prosessia on muokattu tehostamaan ja helpottamaan työtä. Saapuvan puhelun sijaan (josta asiakaspalvelija hankalimmassa tapauksessa näkee vain soittajan numeron) asiakas aloittaa asioinnin käyttäen chat-kanavaa, jossa päivystää väsymätön digitaalinen asiakaspalvelija: botti. Tässä yhteydessä asiakas voidaan myös tunnistaa ja kysyä esimerkiksi sopimusnumeroita tai muita keskeisiä tietoja, jotka mahdollistavat tehokkaan ongelmanratkaisun.

Kuva 3: Asiakaspalvelun esimerkkiprosessi
”Liisa jakaa Teamsin kautta uusimman version tuoteohjeesta, jota ei ole vielä julkaistu tietämyskannassa. Ohjeen avulla asiakkaan ongelma saadaankin ratkaistua ja Liisa lupaa täydentää ohjetta tähän nimenomaiseen ongelmaan liittyvällä tarkennuksella ennen sen julkaisua.
Lopetan puhelun asiakkaan kanssa ja täydennän ratkaisukuvauksen automaattisesti luotuun palvelupyyntöön ja suljen sen ratkaistuna. Laitan itselleni vielä muistutuksen päivittää Masa-botin keskustelusäännöstöä uuden artikkelin julkaisun jälkeen.”
Modernit pilviratkaisut mahdollistavat asiakaspalvelun etätyönä
Modernit asiakaspalvelun ratkaisut mahdollistavat myös työn tekemisen etätyönä, mikäli muut keskeiset järjestelmät on joko integroitu Dynamics 365 -alustan kanssa tai muuten käytettävissä esim. VPN-yhteyden yli. Keskeisessä osassa tietotyötä, sekä etänä että toimistolla, ovat kollaboraatioratkaisut, kuten Microsoft Teams, joka mahdollistaa tehokkaan kommunikaation esimerkiksi asiakaspalvelutiimien ja teknisten asiantuntijoiden välillä.
Microsoft Power Virtual Agent -työkalussa asiakaspalvelun asiantuntijat voivat itse suunnitella ja ylläpitää botin keskustelusääntöjä, joista asiakas voidaan ohjata automaattisesti vapaalle, lihaa ja verta olevalle asiakaspalvelijalle. Näin reagointi muuttuviin tarpeisiin ja asiakaspalautteisiin on ketterää ja toiminnan kehittämisen omistajuus säilyy siellä, missä liiketoiminta ja asiakkaiden tarpeet ymmärretään parhaiten.

Kuva 4: Power Virtual Agentin keskustelusääntöjä on helppo muokata ja testata
Helppokäyttöiset asiakaspalvelujärjestelmät nopeuttavat työtä
”Vilkaisen päivän metriikoita tiimimme palvelupyyntöjen osalta ja ilokseni huomaan, että viime viikolla chat-kanavaan lisätyt uudet asiakaspalvelijat ovat jo ratkaisseet palvelupyyntöjä varsin tehokkaasti ja suuri osa on saatu ratkaistua suoraan ensimmäisen kontaktin yhteydessä. Sitten seuraava chat-pyyntö jo vilkkuukin ruudulla, hyväksyn sen ja hörppään samalla lisää kahvia…”
Esimerkissämme eri kanavissa tapahtuvat asiakaskohtaamiset ja niihin liittyvät tapahtumat on palvelupyyntöjen perustietojen lisäksi keskitetty Power Platform ja Dynamics 365 -alustoille, jolloin niiden päälle voidaan toteuttaa Power BI ja Dynamics 365 -työkalulla mittarit, joilla voidaan seurata asetettujen tavoitteiden toteutumista ja saatuja liiketoimintahyötyjä.
Selkeiden mittareiden, järjestelmän tarjoamien raporttien ja koontinäyttöjen avulla asiakaspalveluorganisaatio tietää, kuinka he yksilöinä ja tiimeinä kulloinkin suoriutuvat. Näin jokainen voi keskittyä auttamaan asiakkaita heidän ongelmissaan ja tunnistamaan lisämyyntimahdollisuuksia sen sijaan, että osa työajasta menisi jo tehdyn työn kirjaamiseen ja manuaaliseen raportointiin.
Keskeistä työn tehokkuuden ja työntekijätyytyväisyyden kannalta on, että asiakaspalvelun järjestelmät ovat helppokäyttöisiä ja luotettavia. Helppokäyttöisyys nopeuttaa käytännön työn ohella myös järjestelmien jalkautusta ja uusien työntekijöiden perehdytystä.
Järjestelmiä ei tulisi uudistaa ilman, että myös liiketoimintaprosesseja tarkastellaan kriittisesti ja tarvittaessa muokataan asetettujen liiketoimintamittareiden mahdollistajiksi. Lisäksi jokaista uutta ratkaisua/järjestelmää kohden joistakin vanhoista on luovuttava tai ne on integroitava saumattomaksi osaksi käyttökokemusta. Hyvää asiakastyytyväisyyttä on vaikeaa, ellei mahdotonta saavuttaa ilman hyvää työntekijätyytyväisyyttä.